Workflow Engine
Workflow Engine
Workflows are an important and major part of the Logicbroker platform. They allow Logicbroker to configure the way(s) a company will receive different documents. At the same time, they allow for flexibility with document statuses. Each workflow is connected to a core Logicbroker function, allowing Logicbroker to configure an integration exactly as needed. Workflows can either be configured for all your partners, or flows can be specified for specific partnerships.
Example of Use
You are a retailer and you want to want to receive documents in one system in EDI format. You also have an API that you want to implement webhooks with so Logicbroker can send you documents in real time. Once those documents are received, you want to update the status of the order within Logicbroker so your customer service representatives have a better idea of what is yet to be fulfilled. Workflows will be used to configure all of these flows

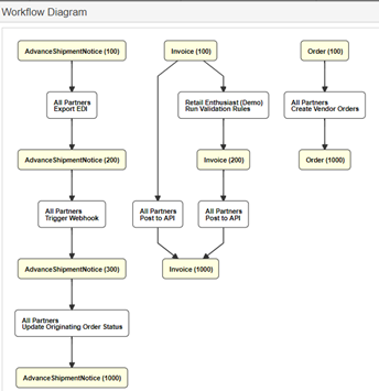
Workflow engine allows Logicbroker to customize document flows according to company needs

Workflow Diagrams are generated dynamically and allow configuration team to validate their setup
Setup Process
- Identify integration requirements
- Setup workflows according to company needs
- Transmit documents in stage to validate configuration
- Deploy configuration to needed environments