Setup and Configuration
Things to Provide:
- API URL (Stage + Production)
- API Key (Stage + Production)
Prior to integration, Logicbroker will setup all necessary workflows to post all shipments received from the supplier to Convey.
Shipment Requirements:
- "Pickup Date" header ExtendedAttribute will need to be provided by supplier on all shipments. All shipments sending to convey will validate this field to prevent creating shipments to convey without it.
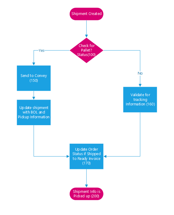
- Pallet ContainerType under ShipmentInfos will be required to ship via freight carriers
Once a shipment is created in the Logicbroker system the document will post to the Convey API. This will create the shipment, get all available quotes, select the carrier and schedule the shipment for pickup with the date provided.
Logicbroker can create routing logic to define when a shipment is sent to be scheduled by Convey. In some cases shipments may need to be fulfilled completely by the supplier.
For example, there may be a case where scheduling through Convey is only necessary for freight shipments. In this case all shipment documents with pallet containers will send to Convey to schedule pickup and all other shipments will process as normal.
Tip:
Validation can be inserted for both types of shipments, requiring specific data for both Convey and normal shipments.
Example Use Case:
