How does the Magento 2.x integration work?
The Logicbroker Magento 2 extension is built for retailers who are looking to connect their Magento store with the dropship automation capabilities offered by Logicbroker.
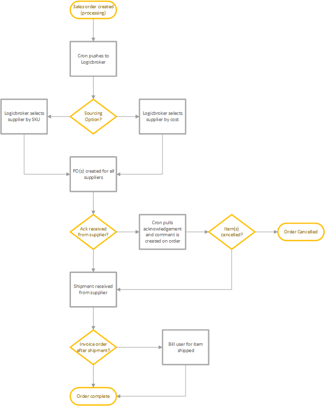
The extension currently supports the following integrations:
- Orders placed in the Magento store will automatically be sent out to the Logicbroker system, where they will then be distributed to 3PL, warehouse fulfillment, or dropship suppliers
- Shipment information, including tracking information, will automatically pull into the Magento system
- Inventory updates in the Logicbroker system will appear in the Magento interface
- Comments will appear on an order in Magento when the supplier acknowledges it
Note:
In order to enable this extension in your Magento store, you must have a Logicbroker subscription. For more information on how to get one, please contact us.
Flow Overview
