Orders - Receiving and Processing New Orders
Overview
Logicbroker will pull orders once payment is authorized in Google Shopping, the process will run every 15 minutes to pull all orders. Orders will come in from the Google Shopping Retailer partner using the item identifiers that are setup from your product content feed. SupplierSKU will be the SKU (Offer Id), the UPC will be the GTIN, and ManufacturerSKU from the MPN field. All shipping address information, requested ship and delivery dates will be present on the order to help you manage and fulfill your orders.
Users can cancel orders through Logicbroker, which will issue a full refund for all products cancelled within Google's merchant center.
For all other orders, they can be shipped and all carrier and tracking information will be sent from Logicbroker to Google. When processed the status of the order will update and the customer will be directly notified through Google Shopping. Full payment will be captured when the order is shipped in Google.
See additional sections below for:
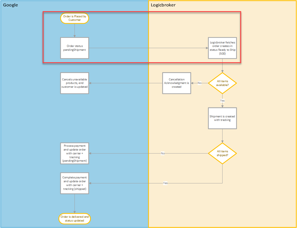
Flow Process
The boxed area covers pulling the orders from Google Shopping Actions to Logicbroker.

Creating Test Orders
To create test orders to test your integration, you will first need to update your connection to use the Sandbox environment. To update in the Logicbroker Portal, navigate to Settings > Connections > Google Shopping Actions and update the Google Environment to Sandbox.

Now in the Google Merchant Center navigate to Orders > All Orders > Select Test mode > and click the plus sign to create a test order.

Once the test order is created, click approve to simulate payment process. Once the order is approved it will move to Pending Shipment and will get pulled automatically by Logicbroker; the schedule will run every 15 minutes.

Once in Logicbroker, you can use your existing integration to process the order or use the portal to continue testing with other documents.

Field Descriptions
Below are a list of fields that are pulled from Google Shopping Actions and the corresponding Logicbroker field. This will help understand your integration and what information will be expected from Google Shopping.
|
Google Field |
Logicbroker Field |
Description |
|
id |
PartnerPO |
|
|
id |
OrderNumber |
|
|
placedDate |
OrderDate |
|
|
deliveryDetails.address.recipientName |
ShipToAddress.FirstName |
|
|
deliveryDetails.address.streetAddress.0 |
ShipToAddress.Address1 |
|
|
deliveryDetails.address.streetAddress.1 |
ShipToAddress.Address2 |
|
|
deliveryDetails.address.locality |
ShipToAddress.City |
|
|
deliveryDetails.address.region |
ShipToAddress.State |
|
|
deliveryDetails.address.postalCode |
ShipToAddress.Zip |
|
|
deliveryDetails.address.phoneNumber |
ShipToAddress.Phone |
|
|
billingAddress.recipientName |
BillToAddress.FirstName |
|
|
billingAddress.streetAddress.0 |
BillToAddress.Address1 |
|
|
billingAddress.streetAddress.1 |
BillToAddress.Address2 |
|
|
billingAddress.locality |
BillToAddress.City |
|
|
billingAddress.region |
BillToAddress.State |
|
|
billingAddress.postalCode |
BillToAddress.Zip |
|
|
billingAddress.phoneNumber |
BillToAddress.Phone |
|
|
shippingDetails.shipByDate |
RequestedShipDate |
|
|
shippingDetails.deliverByDate |
ExpectedDeliveryDate |
|
|
shippingCost |
HandlingAmount |
|
|
lineItems.quantityOrdered |
OrderLine.Quantity |
|
|
lineItems.product.price |
OrderLine.Price |
|
|
lineItems.product.title |
OrderLine.Description |
|
|
lineItems.product.offerId |
OrderLine.ItemIdentifier.SupplierSKU |
|
|
lineItems.product.mpn |
OrderLine.ItemIdentifier.ManufacturerSKU |
|
|
lineItems.product.gtin |
OrderLine.ItemIdentifier.UPC |
|
|
lineItems.tax.value |
OrderLine.Taxes.TaxAmount |
|
|
lineItems.shippingDetails.method.methodName |
OrderLine.ShipmentInfos.ClassCode |
|
|
lineItems.shippingDetails.method.carrier |
OrderLine.ShipmentInfos.CarrierCode |
|
|
lineItems.id |
OrderLine.ExtendedAttributes[Name="GoogleLineItemId"].Value |
|
|
Line index |
OrderLine.ExtendedAttributes[Name="GoogleOrderLineNumber"].Value |
|
|
lineItems.product.fees.amount.value |
OrderLine.ExtendedAttributes[Name="fee_kb-article-module-5"].Value |
The fee supplied is dynamic, kb-article-module-5 would be the name of the fee that is on the order. |
|
lineItems.product.variantAttributes.value |
OrderLine.ExtendedAttributes[Name="variant_"].Value |
The attribute dimension supplied is dynamic, would be the name of the variant value that is on the order. |
|
id |
ExtendedAttributes[Name="GoogleOrderNumber"].Value |
|
|
shippingCostTax.value |
ExtendedAttributes[Name="est_ship_tax"].Value |
|
|
netPriceAmount.value |
ExtendedAttributes[Name="netPriceAmount"].Value |
|
|
netTaxAmount.value |
ExtendedAttributes[Name="netTaxAmount"].Value |