Acknowledgements - Cancelling an Order
Overview
Before an order is fulfilled or shipped, you can process a cancellation for the order to notify the end customer and process a refund for the order. To create a cancellation, you can use your existing Logicbroker integration to create the Acknowledgement type document with all the items that are being cancelled. It is required to provide at least one cancelled item in the transaction.
See additional sections below for:
Flow Process
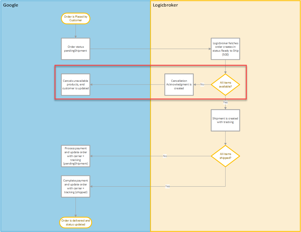
The boxed area below represents the cancellation process from Logicbroker to Google Shopping Actions.

Creating a Test Cancellation
To create a test cancellation, you must begin following the steps for creating a test order, follow instructions here.
Once a test order is created in Logicbroker, you must navigate to your new order, it will be in the Ready to Ship status, here you can click Accept/Reject.

On the Acknowledgement draft page, you must enter the quantity of products being cancelled with the Change Reason. Here is a list of standard Logicbroker change reasons that will be mapped to Google's cancellation reasons. For a full list of reasons see Field Descriptions below.
|
Logicbroker Standard Change Reason |
Google Cancel Reason |
|
Bad address |
malformedShippingAddress |
|
Cannot ship to PO box. |
unsupportedPoBoxAddress |
|
Cannot ship using provided ship method |
undeliverableShippingAddress |
|
Customer changed mind |
customerInitiatedCancel |
|
Other |
other |
|
Out of stock |
noInventory |
|
Invalid item cost |
priceError |

Once the cancellation is updated, click Submit. The acknowledgement/cancellation will process in real time to your Google Shopping Actions connections and will see the original order update with all cancel and refund data.

Field Descriptions
Below are a list of fields that are updated in Google Shopping Actions and the corresponding Logicbroker field. This will help understand your integration and what information is expected to send to Google.
|
Google Field |
Logicbroker Field |
Description |
Notes |
Requirement |
|
id |
ExtendedAttribute[Name="GoogleOrderNumber"].value |
Will automatically pull from the linked order. |
Required |
|
|
lineItemId |
AckLines.ExtendedAttribute[Name="GoogleLineItemId"].value |
Will automatically pull from the linked order. |
Required |
|
|
quantity |
AckLines.QuantityCancelled |
Total quantity cancelled. |
Required |
|
|
operationId |
"cncl"+Identifier.LogicbrokerKey+"-"+index |
Will automatically generate from the document. |
Required |
|
|
reason |
AckLines.ChangeReason |
Available values include: "customerInitiatedCancel" "invalidCoupon" "malformedShippingAddress" "noInventory" "other" "priceError" "shippingPriceError" "taxError" "undeliverableShippingAddress" "unsupportedPoBoxAddress" If no value is provided, "other" will be defaulted. |
You can also use Logicbroker's standard codes which map to the following: "Bad address": "malformedShippingAddress", "Cannot ship to PO box.": "unsupportedPoBoxAddress", "Cannot ship using provided ship method": "undeliverableShippingAddress", "Customer changed mind": "customerInitiatedCancel", "Other": "other", "Out of stock": "noInventory", "Invalid item cost": "priceError" |
Required |
|
reasonText |
AckLines.ChangeReason |
If no value is provided, "other" will be defaulted. |
Required |