Shipments - Mark Items as Shipped
Overview
Orders that have processed to your system will remain in Ready to Ship until all items are shipped through the Logicbroker platform, once all items are shipped the status will move to Complete. When an item is shipped it is updated in Google Shopping Actions, updating the customer as well as transferring payment from Google to your account.
Orders that aren't marked as shipped within the handling and shipment time windows, Google Shopping may mark the order as stale and cancel the order automatically. If the items were shipped and weren't marked as shipped your account will be responsible for the cost of the order. It is important shipments are processed within the processing times provided on the order.
See additional sections below for:
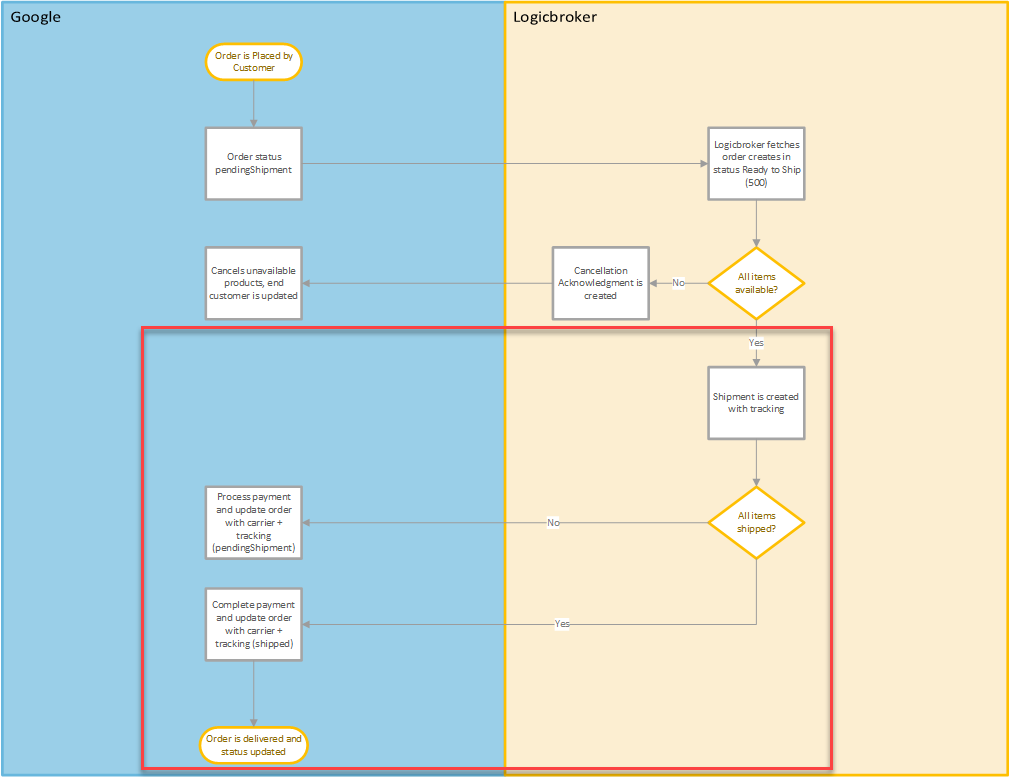
Process Flow
The boxed area below represents the shipment process from Logicbroker to Google Shopping Actions.

Creating Test Shipments
To create a test shipment, you must begin following the steps for creating a test order, follow instructions here.
Once a test order is created in Logicbroker, you must navigate to your new order, it will be in the Ready to Ship status, here you can click Ship.

On the Shipment draft page, you must enter all the packages and items that are contained in the shipment. Enter your Carrier ship method, Tracking Number, and items contained in each box. For more information on required fields that will be transmitted see the Field Descriptions.
Once complete, click Submit.

A list of all accepted carriers from Google Shopping include the following below. You can also use the standard Logicbroker class code maps from your custom codes by navigating to Settings > Shipment Options > Partner Ship Method Mappings
- "usps" (United States Postal Service) - uses automatic delivery status updates
- "fedex" (FedEx) - uses automatic delivery status updates
- "dhl" (DHL eCommerce) - uses automatic delivery status updates
- "ontrac" (OnTrac) - uses automatic delivery status updates
- "dhl express" (DHL Express)
- "deliv" (Deliv)
- "dynamex" (TForce)
- "lasership" (LaserShip)
- "mpx" (Military Parcel Xpress)
- "uds" (United Delivery Service)
- "efw" (Estes Forwarding Worldwide)
- "jd logistics" (JD Logistics)
- "yunexpress" (YunExpress)
- "china post" (China Post)
- "china ems" (China Post Express Mail Service)
- "singapore post" (Singapore Post)
- "pos malaysia" (Pos Malaysia)
- "postnl" (PostNL)
- "ptt" (PTT Turkish Post)
- "eub" (ePacket)
- "chukou1" (Chukou1 Logistics)
Once the shipment is created, it will automatically process to Google Shopping Actions capturing the charges. The shipment will also get marked delivered automatically if using usps, fedex, dhl, or ontrac as your shipping method with a valid tracking id/number.

Field Descriptions
Below are a list of fields that are updated in Google Shopping Actions and the corresponding Logicbroker field. This will help understand your integration and what information is expected to send to Google.
|
Google Field |
Logicbroker Field |
Description |
Notes |
Requirement |
|
id |
ExtendedAttribute[Name="GoogleOrderNumber"].value |
Will automatically pull from the linked order. |
Required |
|
|
lineItemId |
ShipmentLines.ExtendedAttribute[Name="GoogleLineItemId"].value |
Will automatically pull from the linked order. |
Required |
|
|
quantity |
ShipmentLines.ShipmentInfos.Qty |
Quantity Shipped |
Required |
|
|
trackingId |
ShipmentLines.ShipmentInfos.TrackingNumber |
Tracking Number for each container |
Required |
|
|
carrier |
ShipmentLines.ShipmentInfos.ClassCode |
ReceiverClassCode will be used if mapped to the Logicbroker standard shipping codes. |
Supported Carrier values include: "ups" (United Parcel Service) automatic status updates "usps" (United States Postal Service) automatic status updates "fedex" (FedEx) automatic status updates "dhl" (DHL eCommerce) automatic status updates (US only) "ontrac" (OnTrac) automatic status updates "dhl express" (DHL Express) "deliv" (Deliv) "dynamex" (TForce) "lasership" (LaserShip) "mpx" (Military Parcel Xpress) "uds" (United Delivery Service) "efw" (Estes Forwarding Worldwide) "jd logistics" (JD Logistics) "yunexpress" (YunExpress) "china post" (China Post) "china ems" (China Post Express Mail Service) "singapore post" (Singapore Post) "pos malaysia" (Pos Malaysia) "postnl" (PostNL) "ptt" (PTT Turkish Post) "eub" (ePacket) "chukou1" (Chukou1 Logistics) |
Required |
|
shipmentId |
"asn" + shipment.Identifier.LogicbrokerKey + "-" + index |
Will automatically generate |
Required |
|
|
operationId |
"asn" + shipment.Identifier.LogicbrokerKey + "-" + index |
Will automatically generate |
Required |